✨一站Get韩系轻感美肌!限时满减进行中
🔊叮~你的春日元气补给计划已送达!
全副武装防晒抗老🧖🏻♀️
一眼沦陷!星星人陶瓷餐具
一人食晚餐灵感🍜5分钟超快手
被问爆的Aaaaapple来了🍎手慢无!
全部分类
零食
速食粮油
饮料
美妆
个护
厨电家电
家居生活
健康保健
母婴辅食
服装
送礼指南
遇见首尔
大中华
日本
韩国
东南亚
热销榜单
全部品牌
新品
折扣
网红好味
订阅福利
转盘抽奖
下载亚米应用
意见反馈
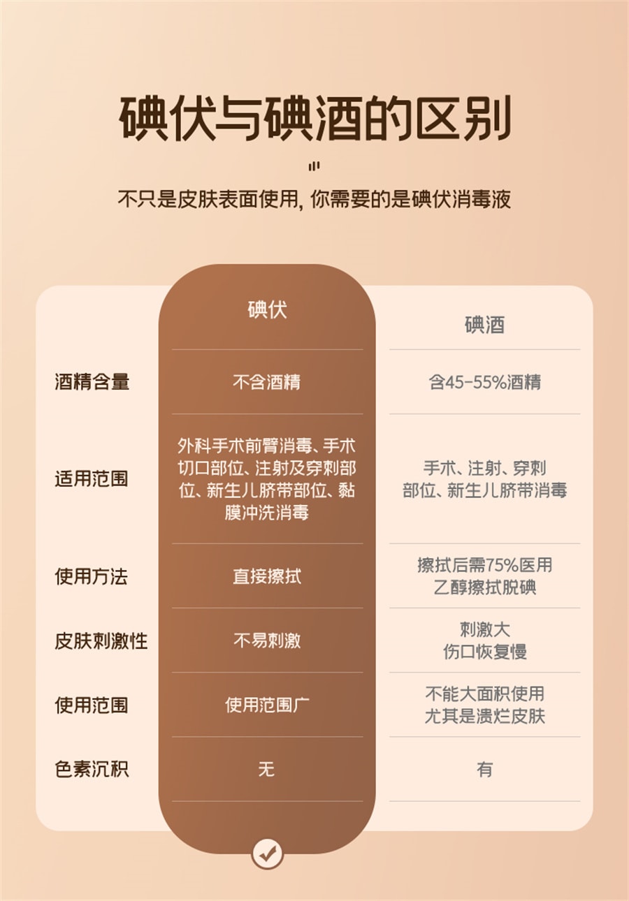
温和消毒 高碘伏含量
消毒小能手 好物不闲置
区别于酒精、双氧水的强刺激,碘伏消毒伤口痛感若有似无
经纯水溶解,有效碘含量为0.45-0.55% 浓度设计科学,久用不刺激
100ml小瓶设计,户外携带放在口袋刚刚好
产品价格、包装、规格等信息如有调整,恕不另行通知。我们尽量做到及时更新产品信息,但请以收到实物为准。使用产品前,请始终阅读产品随附的标签、警告及说明。